一、指导思想
认真贯彻《国务院关于深化考试招生制度改革的实施意见》精神,严格执行《教育部办公厅关于做好2020年全国硕士研究生复试工作的通知》,为顺利开展学院2020年硕士研究生复试录取工作,依据学校2020年硕士研究生复试、录取工作的会议精神制定本方案。按照“按需招生、德智体全面衡量、择优录取、宁缺毋滥”要求,规范招录程序,做到信息公开,强化监督管理,严明招生纪律,确保复试录取工作科学公正、规范透明。
二、工作原则
坚持公平公正。做到政策透明、程序公正、操作公开、监督机制健全。严格工作流程,严明工作纪律。
坚持科学选拔。树立科学的人才选拔理念,坚持能力与知识考核并重,采用综合性、多元化的考察方式和方法,积极探索高层次专业人才选拔规律,使拔尖创新人才能够脱颖而出。
坚持全面考查。在德智体能等各方面全面衡量的基础上,注重对专业能力和综合素质的考核,加强对考生创新能力和专业素养等方面的考查;注重考生一贯表现,既重视初试成绩,也重视既往学业表现和潜在能力素质。加强对思想政治素质、诚信评判和身心健康状况的考核。
三、复试组织工作安排
1.成立sjb世俱杯中国官网入口硕士研究生招生工作领导小组,由学院相关领导及各学科专家组成,负责组织实施复试录取工作。
2.学院根据招生的学科专业和复试考生人数,按照单一或相近二级学科分组成立复试小组,遴选不少于5名责任心强、公道正派、教学经验丰富、学术及外语水平较高的专家担任复试小组成员,随机确定导师组组成人员。有直系亲属报考本专业的复试工作小组成员执行回避制度。
3.学院纪委书记全程参与复试工作,履行监督职能。
四、复试录取实施细则
(一)复试分数线
达到以下复试分数线的考生均可参加复试。推免生不参加复试。

(二)复试形式
面试采用学信网研究生招生远程面试系统进行,各复试小组成员现场集中对考生进行考核。笔试采用钉钉+腾讯会议进行,闭卷考试。
(三)复试内容
复试主要内容包括专业综合能力测试、基础学业水平测试、综合素质考查和外语能力测试,以上四种测试考查满分均为100分。
1.专业综合能力测试
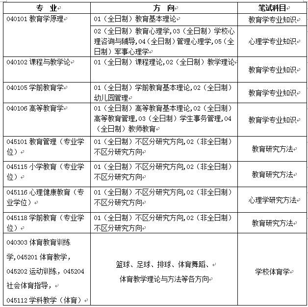
① 内容:采用综合性、开放性的能力型专业笔试试题,全面考核考生对本学科专业理论知识和应用技能、本学科发展动态和专业发展潜力的掌握程度,利用所学理论发现、分析和解决问题的能力。考试科目见《sjb世俱杯中国官网入口2020年攻读硕士学位研究生招生专业目录》。

② 形式:远程笔试,采用钉钉+腾讯会议进行。考试时长为50分钟,满分100分。学生用自备的白纸、笔作答,在规定时间内完成。
2.基础学业水平测试和综合素质考查
①基础学业水平测试:采取导师与学生直接对话交流的专业面试方式进行。学生从面试题库中抽选一道面试题,进行作答。导师针对考生回答情况进行提问,着重对考生进行逻辑思维、分析综合、应变和综合运用所学知识的能力以及科研素质等方面的考核,对每位考生的作答情况进行现场记录、评分。同时结合考生大学本科学习情况及成绩、毕业设计等情况、学士学位论文(应届毕业生论文目录、详细摘要和主要成果等)、参加学习科研、发表论文、学科竞赛获奖等情况,进行综合评定。
体育学类专业综合面试,着重突出学科方向特点,对本学科方向的考生测试专项运动技能。考生任意选择一项专项向复试导师团展示(运动项目自选),考生提前录好能体现个人专项技能的视频于复试前发送给工作人员,视频于面试时播放。
②综合素质考查:主要考查考生本学科(专业)以外的学习、科研、社会实践(学生工作、社团活动、志愿服务等)或实际工作表现等方面的情况;事业心、责任感、纪律性(遵纪守法)、协作性和心理健康等综合衡量情况。
3.外语能力测试
主要测试考生的英语听力和口语水平,采用现场测试的方式进行,成绩计入复试总成绩。
基础学业水平测试与外语能力测试中,考生均随机抽取面试试题。每位考生面试时间不少于20分钟。
4.同等学力考生加试
同等学力的考生除以上复试外,还需加试。教育类同等学力考生加试《教育学原理》和《教育心理学》两门课程;体育类同等学力考生加试《体育概论》和《运动训练学》两门课程,加试方式为笔试,每门课程考试时间为50分钟,满分100分。
为了保证复试的公开、公平、公正,本次复试工作进行全程录音录像。
(四)复试时间及分组安排
1.第一志愿考生与调剂考生复试时间分批次进行。第一志愿过线考生于5月17日-5月18日分组分批进行。调剂考生待调剂系统开放后再进行,具体复试时间安排另行通知。
2.面试分组安排
基础学业水平测试和综合素质考查根据各专业方向考生人数,共分为5个小组。外语能力测试分为3个面试小组。基础学业水平测试和综合素质考查与外语能力测试同时交叉进行。复试考生根据分组安排分别进入复试系统中指定考场。复试分组见下表,面试顺序以复试平台安排为准。

面试期间,复试小组助理全程监控视频画面质量和语音质量,如果出现网络中断或者视频、语音卡顿情况,按照应急预案及时妥善处理。
3.远程笔试安排
《教育学专业知识》、《心理学专业知识》、《教育研究方法》于5月17日14:00-18:00进行,《学校体育学》于5月18日14:00-18:00进行。同等学力考生加试于5月17日14:00-16:10进行。考试全程对监考教师、考生录音录像。
(五)复试成绩的计算
综合成绩400分,其中专业综合能力测试100分、基础学业水平测试100分、综合素质考查100分、外语能力测试100分。具体计算方法如下:
复试成绩=专业综合能力测试成绩×30%+基础学业水平测试成绩×30%+综合素质考查成绩×20%+外语能力测试成绩×20%。复试成绩为复试方式考核成绩之和。复试成绩不合格者,不予录取。复试成绩占总成绩40%。
考生总成绩=(初试总成绩÷5)×60% +复试成绩×40%。
同等学力考生加试课程的成绩不计入复试成绩,但考核不合格者不予录取。
思想政治素质和道德品质不做量化计入总成绩,但考核结果不合格者不予录取。
根据规定,未按规定时间参加复试的考生视为弃权,不予录取;复试成绩不合格的考生,不予录取。
(六)复试录取实施办法
1.复试择优录取
第一志愿报考sjb世俱杯官网学术型和专业型硕士研究生的考生,依据sjb世俱杯中国官网入口硕士研究生复试成绩评定办法,综合本年度招生指标和复试总成绩,根据总成绩排名从高到低依次录取。
此外,体育类研究生的运动技能测试作为排名的参考依据,即同等条件下,依据专业技能水平及学生发展潜力进行排名。
2.志愿优先录取办法
对第一志愿填报的考生,原则上优先录取,但严格执行研究生院研究生复试的基本要求,宁缺毋滥,保证研究生培养质量。
(七)拟录取名单的确定办法
按照考生总成绩由高到低进行排序,确定拟录取名单,经学院复试领导小组审核后,复试结果在学院网站公示不少于3天;公示期满若无异议,将复试结果上报sjb世俱杯中国官网入口研究生院审批、公示。
五、其他事项
1.体检。参照国家相关文件规定,我校将在新生入学报到后进行体检。体检不合格者,取消入学资格。
2.复试费。每人100元,复试费由考生在复试前1天通过学校统一支付平台缴费,缴费流程见附件1。逾期不缴费者视为主动放弃复试资格。已缴纳者如因本人原因未参加复试,不予退费。
3.严格考生资格审查。复试前将对考生的居民身份证、学生证、学历学位证书、学历学籍核验结果等进行严格审查核验,对不符合规定者,不予复试。远程复试时,还会同技术平台提供方,运用“人脸识别”、“人证识别”等技术,并通过综合比对“报考库”、“学籍学历库”、“人口信息库”、“考生考试诚信档案库”等措施,对考生身份的审查核验。
4.考生须签订《诚信复试承诺书》,确保提交材料真实和复试过程诚信。
5.根据教育部招生管理规定,原则上非全日制硕士研究生招收在职定向就业人员,录取类别为定向就业。
6.考生须按照《sjb世俱杯中国官网入口2020年研究生复试考生考前准备须知》(附件2)做好各项准备工作,遵守《sjb世俱杯中国官网入口2020年研究生复试考试须知》(附件3)中的各项规定。
sjb世俱杯中国官网入口
2020年5月8日